截止现在屈正爱心基金会:
已救助患者1832例
首页
关于我们
一、基金会简介
二、基金会组织机构
三、创始人、理事及监事
四、合作伙伴
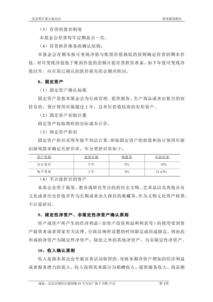
五、章程与制度
六、捐赠流程
七、大事记
八、慈善视频
九、大爱正心画报
十、基金会荣誉
项目介绍
一、重要项目
二、专项基金
三、结项项目
四、筹建项目
信息公开
一、基金会资质
二、年检报告
三、审计报告
四、公开募捐信息
五、透明指数
六、工作报告
基金会动态
一、最新动态
二、捐助动态
三、图片新闻
四、公告栏
党支部建设
一、党委介绍
二、文件通知
三、党建风采
四、工作简报
五、学习园地
学会建设
一、药文化研究会
二、未来生物医学学会
三、中国未来研究会氢医学研究与应用分会
下载中心
一、先心病医疗救助申请表
二、失聪患者救助表
三、志愿者申请表
四、志愿者服务协议
五、帮扶困境家庭申请表
六、企业捐赠捐赠合同
七、个人捐赠捐赠合同
八、动态心电记录仪说明
九、校园心电APP
十、瓣膜资助项目申请表
十一、终末期心衰项目申请表
信息公开
Beijing Quzheng Charity Foundation
一、基金会资质
二、年检报告
三、审计报告
四、公开募捐信息
4.1、募捐进展
五、透明指数
六、工作报告
联系我们
CONTACT US
医疗救助办公室
联系电话: 010-64514859
(不接受医疗诊断咨询)
救助咨询时间:早9 :00-晚17:00
联系地址:
北京市朝阳区西坝河南路甲1号新天第大厦A座301室。
邮编: 100028
电子邮箱:
quzhengaixinwang@163.com
中国银行账户捐款信息
账户名称:北京屈正爱心基金会
开户行名称:中国银行北京西坝河南路支行
账号: 320759238672
当前位置 > 首页 > 信息公开
一、基金会资质
二、年检报告
三、审计报告
四、公开募捐信息
4.1、募捐进展
五、透明指数
六、工作报告
北京屈正爱心基金会2018年度审计报告
合作伙伴